******中国·402永利集团(Macau)股份有限公司-Official Platform

中国·402永利集团(Macau)股份有限公司-Official Platform

 English
  • 简体中文
  • English

中大主页 | 会议室预约 | 管理登录 | 

402永利集团官网
  • 学院概况
    • 学院简介
    • 历史沿革
    • 学院领导
    • 组织架构
    • 常设机构
    • 行政办公
  • 党建工会
    • 党建工作
      • 党建动态
      • 党建通知
      • 党委分工
    • 工会工作
      • 工会建设
      • 工会分工
  • 人才培养
    • 本科生培养
      • 教学通知
      • 培养方案
      • 教学成果
    • 研究生培养
      • 研究生通知
      • 管理制度
      • 培养方案
      • 学位工作
    • 人才培养体系
    • 教学平台
    • 国家级人才培养计划
  • 师资队伍
    • 专任教师
    • 专职研究人员
    • 专业技术人员
    • 人才工程
  • 科学研究
    • 科研平台
    • 科研团队
    • 科研通知
    • 科研进展
    • 产学研合作
    • 学术活动
  • 学生工作
    • 学工队伍
    • 学工通知
    • 团学建设
    • 学子风采
    • 实习就业
  • yl23455永利集团
    • 本科生招生
      • yl23455永利集团
      • 专业介绍
    • 研究生招生
      • 夏令营
      • 硕士招生
      • 博士招生
      • 港澳台招生
      • 招生导师
  • 人才招聘
    • 人才招聘
    • 人事通知
  • 校友与基金
    • 校友会
      • 校友会简介
      • 校友动态
      • 校友服务
    • 基金捐赠
      • 捐赠项目
      • 捐赠指南
  • 信息中心
    • 学校文件
      • 政府采购与招投标
      • 设备与实验室
    • 公开信息
      • 本科生教学
      • 研究生教学
      • 设备与网络
      • 实验室管理
    • 内部信息
      • 外事宣传
      • 人事信息
banner

导航痕迹

  • 首页
  • 
  • 信息中心
  • 
  • 学校文件
  • 
  • 政府采购与招投标
  • 
  • 货物类快速采购指南

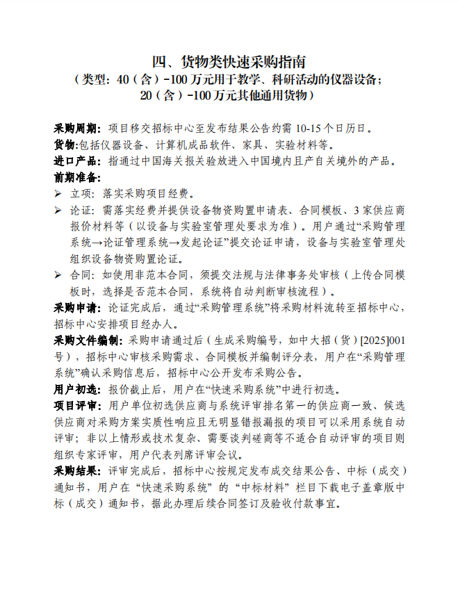
货物类快速采购指南

发布人:魏东 发布日期:2025-11-07
  • 教务部
  • 统一门户
  • 研究生院
  • 科学研究院
  • 学生工作部
  • 人力资源管理处
  • 大学服务中心
  • 财务与国资管理处
402永利集团官网
地址:广州市番禺区大学城外环东路132号(510006)
2015-2026 © 中国·402永利集团(Macau)股份有限公司-Official Platform 版权所有
wechat
微信公众号

网站手机版
  • 学院概况
    • 学院简介
    • 历史沿革
    • 学院领导
    • 组织架构
    • 常设机构
    • 行政办公
  • 党建工会
    • 党建工作
      • 党建动态
      • 党建通知
      • 党委分工
    • 工会工作
      • 工会建设
      • 工会分工
  • 人才培养
    • 本科生培养
      • 教学通知
      • 培养方案
      • 教学成果
    • 研究生培养
      • 研究生通知
      • 管理制度
      • 培养方案
      • 学位工作
    • 人才培养体系
    • 教学平台
    • 国家级人才培养计划
  • 师资队伍
    • 专任教师
    • 专职研究人员
    • 专业技术人员
    • 人才工程
  • 科学研究
    • 科研平台
    • 科研团队
    • 科研通知
    • 科研进展
    • 产学研合作
    • 学术活动
  • 学生工作
    • 学工队伍
    • 学工通知
    • 团学建设
    • 学子风采
    • 实习就业
  • yl23455永利集团
    • 本科生招生
      • yl23455永利集团
      • 专业介绍
    • 研究生招生
      • 夏令营
      • 硕士招生
      • 博士招生
      • 港澳台招生
      • 招生导师
  • 人才招聘
    • 人才招聘
    • 人事通知
  • 校友与基金
    • 校友会
      • 校友会简介
      • 校友动态
      • 校友服务
    • 基金捐赠
      • 捐赠项目
      • 捐赠指南
  • 信息中心
    • 学校文件
      • 政府采购与招投标
      • 设备与实验室
    • 公开信息
      • 本科生教学
      • 研究生教学
      • 设备与网络
      • 实验室管理
    • 内部信息
      • 外事宣传
      • 人事信息